Features
1. Long-Range Connectivity
Extended Range: Operating in the sub-1 GHz frequency band, the AWH575-MF1 offers connectivity over distances exceeding 1 km, ideal for large industrial sites and remote monitoring applications.
Overcomes Range Limitations: Surpasses the range limitations of traditional short-range communication technologies like Wi-Fi and Bluetooth Low Energy (BLE).
Long-Distance Wireless Network Capability: Allows the construction of long-distance wireless networks suitable for M2M communications.
2. Power Efficiency
Low Power Consumption: Designed for energy efficiency, this module supports long battery life for devices, enabling multi-year operation in remote locations without frequent maintenance.
3. Device Capacity and Networking
High Device Capacity: Capable of supporting thousands of devices simultaneously, the AWH575-MF1 is perfect for dense IIoT networks, such as smart factories and industrial automation systems.
Enables Various M2M Networks: Facilitates the formation and utilization of M2M networks, such as smart grids and sensor networks, through long-range, serial-based wireless communication.
4. Communication Interfaces and Integration
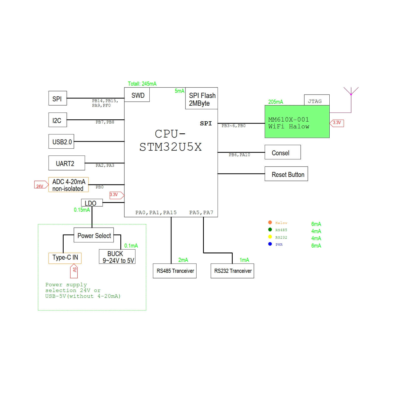
Robust Communication Interfaces: The module features a variety of communication interfaces, including RS485, RS232, I2C, and SPI, allowing seamless integration with various industrial devices, sensors, and controllers.
Wi-Fi HaLow Integration: Incorporates Wi-Fi HaLow technology to enable wireless communication for devices.
Support for RS232 RS485 Signals: Provides connectivity for equipment supporting RS232/RS485 signal protocols.
5. Communication Speed
High Communication Speeds:
Wired RS232/RS485 sections support speeds up to 921.6kbps.
Wireless Wi-Fi HaLow sections support speeds up to 10Mbps.
Standard
MCU
| MCU P/N | STM32U585CIT6Q |
| Internal Memory | 2 MB Flash memory, 786 KB SRAM |
| Interface | SPI, I2C, UART1, UART2, SWD(serial-wire debug) |
Wi-Fi HaLow
| Antenna | Dipole antenna via iPEX conector |
| Compatibility | IEEE 802.11ah |
| Frequency Range | US:902-928 MHz EU:863-865 MHz JP:916.5-927.5 MHz NZ/AU:915-928 MHz (Initial release supports US band only. More regions coming soon.) |
| Channel bandwidth | US:1/2/4/8 MHz EU:1 MHz JP:1/2/4 MHz AZ/AU:1/2/4/8 MHz |
| Data Rate | Single-stream max data rate of 10 Mbps |
| Modulation | BPSK/QPSK/16 QAM/64 QAM |
| Transmit Power | US:18 +/-dBm@MS0 EU:14 dBm@MS0 JP:13 dBm@MS0 AZ/AU:18 +/-dBm@MS0 |
| Wireless Security | AES encryption engine Hardware support for SHA1 and SHA2 hash functions (SHA-256, SHA-384, SHA-512) WPA3 including protected management frames (PMF) Opportunistic Wireless Encryption (OWE) |
Serial Communication
| RS-485 | |
| Data Signals | Data+, Data-; |
| Protocol | Modbus RTU, Modbus ASCII |
| Baud Rate | 9600bps~115200 kbps |
| RS-232 | |
| Data Signals | TxD,RxD |
| Baud Rate | 9600bps~115200 kbps |
| SPI | |
| Data Signals | MISO,MOSI,SCK,SS |
| Protocol | half-duplex, full-duplex, simplex synchronous |
| I2C | |
| Data Signals | SDA, SCL |
| Baud Rate | Up to 100 kbps (Standard mode) Up to 400 kbps (Fast mode) |
Analog Peripherals(ADC)
| Data Signals | ADC (12-bits) |
| Operating voltage (VDDA) | 1.62 to 3.6 V |
| ADC Clock Frequency | 0.14 MHz(Min)~55MHz (Max.); 1.62V ≤ VDDA ≤ 3.6V |
| ADC Clock Duty Cycle | 45% (Min)~55% (Max) |
| Sampling Rate | 0.01(Min)~2.75(Max) Msps; Resolution=12bits 0.012(Min)~3.05(Max) Msps; Resolution=10bits 0.014(Min)~3.43(Max) Msps; Resolution=8bits 0.0175(Min)~3.92(Max) Msps; Resolution=6bits |
I/O Interface
| Ports | 1 x RS-232 1 x RS-485 1 x ADC |
| Port Connector Type | Terminal block |
Power Parameters
| Input Voltage | 5V VDC or 9 to 24V DC (Option), If Vin=24V the ADC not to use |
| Power Connector | USB Type-C or PLUG IN TYPE with RS-485 TERMINAL BLOCK or KK2547 |
| Power Consumption | 10W max. |
| USB Type C | 5VDC@2A |
LED Indicator
| Power | On/Off, Color:Blue |
| Wi-Fi HaLow | Link/Active, Color: Orange |
| RS-485 | Active, Color: Green |
| RS-232 | Active, Color: Yellow |
Interface
| Buttons | Reset button |
| Terminal Block | RS-485, RS-232, ADC-12bit, Vin |
| USB Type-C | Power supply and setting HaLow |
Physical Characteristics
| Dimensions (W x H x D) | 76x60mm |
| Technisches Merkmal | Wert |
|---|---|
| Art.-ID | 103743 |
| Zustand | Neu |
| Modell | AWH575-MF1 |
| Hersteller | |
| Herstellungsland | Deutschland |
| Inhalt | 1 Stück |
| Gewicht | 1000 g |
AsiaRF Wi-Fi HaLow IoT Powerful Industrial Remote Control Kit with RS232 RS485 I2C SPI interfaces AWH575-MF1
Artikelnummer VAR-827004313
Hersteller-Teilenummer: AWH575-MF1
Taric/custom code:
Artikel wird versendet ab D-Riedlingen.
Häufig aufgerufene Artikel
Auch interessant

